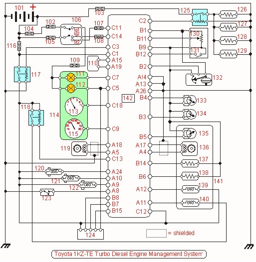
An exciting development for driving diesel
engined vehicles is happening in the Australian market with the introduction
of Electronic Fuel Injection.
Using a series of sensors, a computer, and small actuators, a diesel engine
is quieter, even more fuel efficient, very environmentally friendly, and
more powerful.
This system is found on smaller Toyota engines. |